Application Development
Bachelor of Applied Science Degree (BAS)The Applications Development (AD) BAS degree program prepares students for jobs in entry-level software developing, mobile developing, software developer in test positions, quality engineering positions, software engineer positions and more. The AD program incorporates hands-on learning and consists of four development and practicum tracks, which are web applications, mobile application development, data science and cloud computing - software as a service. The AD program consists of 70 upper division credits and students are encouraged to look into and apply for the program once they are near their associate degree completion or have close to 90 college level credits. This is a two year full-time program or a 3-year part-time program, which will result in a regionally accredited bachelor's degree.
Estimated Length of Completion
| Degree | Quarters | Credits |
|---|---|---|
| Bachelor of Applied Science Degree (BAS) | Full Time: 6 Part Time: 9 |
180.0 |
Program lengths are estimates, not guarantees. For the most current program information, please check with the program contact.
The Application Development BAS program accepts students Fall and Winter quarter only, who meet prerequisites for Admission. Application Development courses are designed to be flexible for students' schedules to best accommodate school, work, and family commitments.
Apply Now!
Information Session
Join us for our Application Development BAS /Computer Science BS Information Session. You will learn about the pathways into AD BAS, prerequisite requirements, and what makes our program unique.
- Date: October 29
- Time: 12-1pm
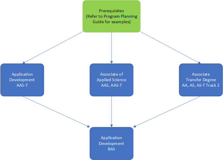
Program Pathway Map
Program Pathways are a series of courses and experiences carefully selected to help you earn your credential and prepare for your career or university transfer. Program Pathway Maps guide you through quarter-by-quarter coursework, indicate when you’ll need to complete important steps, and describe popular careers in this pathway. Some course sequences or recommended courses can be customized or adjusted by speaking with an advisor.
Program Pathway:
The following diagram shows the various pathway options that will be accepted into the Application Development BAS degree.

Equivalent courses may be substituted
| Course | Course ID | Credits | Availability |
|---|---|---|---|
|
English Composition I
English 101 is a college-level writing course that emphasizes academic writing and major strategies of reading and writing analytically. Writing assignments focus on engaging with and responding to a variety of texts. Instruction encourages students to develop, through revision and reflection, as readers, writers, and critical thinkers. Prereq: Eligibility for ENGL&101. |
ENGL& 101 | 5.0 | |
|
Quantitative / Symbolic Reasoning
QSR course in Statistics or Calculus recommended No Description available |
Z999_007 | 5.0 | |
|
Programming Course
See advising for list of approved courses
No Description available |
Z999_055 | 10.0 | |
|
Database Development / Programming in SQL Course
See advising for list of approved courses
No Description available |
Z999_056 | 5.0 |
Students are strongly encouraged to meet with an advisor to discuss specific career goals and recommended coursework.
- Mobile Application Developer
- Project Manager
- Software Analyst
- Software Developer
- Software Engineer / Site Reliability Engineer
- Software Quality Assurance Engineer and Tester / SDET
- Web Application Developer
For current employment and wage estimates, please visit the following online resources and search for the relevant occupational term:
All costs are estimates and are not guarantees. For the most current program information, check with an adviser by calling 206.934.5391. There are additional costs for books and supplies. Each student is responsible for the purchase of certain supplies and required tools before the instruction begins.
Full Time Cost
| Quarter | Credits | Resident BAS | Non-Resident BAS | International BAS |
|---|---|---|---|---|
| 1 | 10 | $2,559.40 | $2,749.20 | $7,188.80 |
| 2 | 15 | $2,625.85 | $2,820.70 | $7,260.30 |
| 3 | 15 | $2,625.85 | $2,820.70 | $7,260.30 |
| 4 | 10 | $2,559.40 | $2,749.20 | $7,188.80 |
| 5 | 10 | $2,559.40 | $2,749.20 | $7,188.80 |
| 6 | 10 | $2,559.40 | $2,749.20 | $7,188.80 |
The following fee is associated with the program:
- Research and Information Resources Fee ($6.50/upper division course credit)
Hours may vary based on specific program requirements. For the most current program information, check with an adviser by calling 206.934.5391.
Worker Friendly
This program is offered at times and in formats that meet the needs of working adults. This includes:
- Online: Coursework is generally completed over the internet, within a quarterly timeframe, contact with instructor via email. Some courses may require limited on-campus visits.
- Hybrid: Hybrid courses provide students with the scheduling flexibility of fewer campus visits while covering the same materials as an equivalent class held entirely on campus. Hybrid classes usually have at least one on-campus meeting per week combined with a "virtual classroom" with online content, lessons and activities.
- Evening: Courses with a start time of 4:00 PM or later.
Coursework
To check the program sequences please view pdf.
What graduates are saying about AD at NSC

Steven Wang
Amazon
"The real work I do at Amazon is project based, so having that experience from North Seattle College's Application Development program is really an advantage. Working well on a team and getting that practice in North's fully accredited AD program gave me a lot of confidence. My time at North was truly the best educational investment I could have made, and it has provided me and my family life-changing mobility. I wouldn't be where I am today without my North Seattle College experience." - Steven Wang, NSC Application Development Grad

Deya Taupier
"Instructors in North Seattle College’s Application Development program taught me how to use ideas and apply them to real world problems. I was able to gain experience with a major internship, and not only did I learn about different technologies, but I felt supported by staff and encouraged to grow as a person. Today, I’m a software developer team lead by trade and North Seattle College alumnus by heart. Go Tree Frogs!” - Deya Taupier, NSC Application Development Grad

Darcey Tatum
Software Developer
Eurest
"Being a student of the Application Development program at NSC gave me a fundamental understanding of programming, algorithms, and how to come up with creative solutions for complex problems. The AD program at NSC allowed me to get a quality internship, and get hired by the same company after my internship was complete. The instructors and staff were great in helping guide me through changing careers, and equipping me with the fundamental knowledge of what it takes to make it in the software industry."
- Darcey Tatum, NSC Application Development Grad

Rasa Rasiulyte
MS in CS
John Hopkins University
“Getting my Bachelor degree in Application Development from NSC allowed me to graduate and pursue my dream of working towards a Masters in Computer Science. This program provides a solid foundation and as a result, I was honored by every single school I applied to including top schools such as Stanford, University of Illinois and Johns Hopkins University. I am so glad I chose this program, it was the perfect path towards my education goals."
- Rasa Rasiulyte, MS in CS at John Hopkins University
Program Contact
Jeffrey Eng
BAS/BS Outreach and Advising Manager
206-934-3772
Jeffrey.Eng@seattlecolleges.edu